2024疫情期间个人所得税退税政策是什么?
疫情期间个人所得税退税政策是:个人年收入不足6万的,如果平时预缴过个税的可以申请退税处理的 ,法律上明确规定了退税的相关程序,当事人可以在疫情期间通过网上申请的方式来办理。 疫情期间个人所得税退税政策是什么?疫情期间可以通过网上提交申请来办理退税程序,在年收入未达到6万时 ,可以根据预缴的情况申请退税处理 。

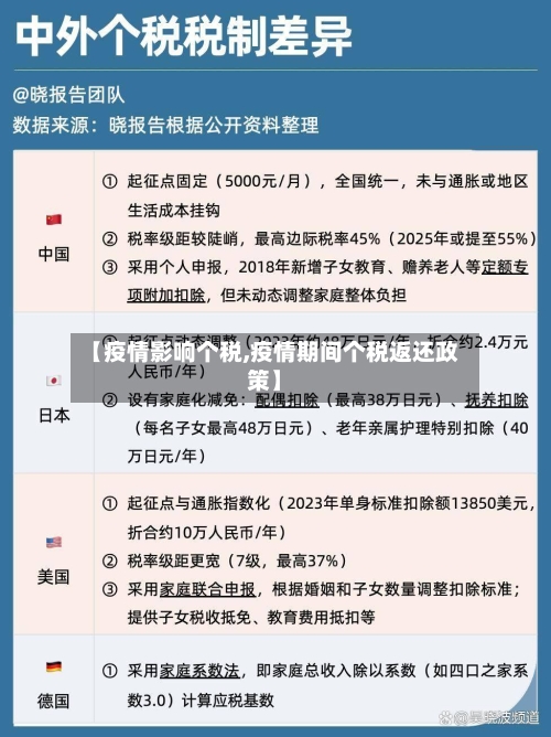
个人所得税手续费返还政策主要包括返还比例 、申请时限、用途规定及税务处理等方面:返还比例根据《中华人民共和国个人所得税法》第十七条规定,税务机关对扣缴义务人按照所扣缴的税款,付给百分之二的手续费。例如,若扣缴义务人全年代扣代缴个人所得税100万元 ,则可申请返还2万元手续费。

个人所得税退税时间通常集中在每年3月,办理的是上一年度的退税业务 。具体说明如下:常规退税时间窗口每年3月1日至6月30日为个人所得税综合所得年度汇算期,纳税人可在此期间通过线上或线下渠道办理上一年度的个税退税。例如 ,2024年3月1日至6月30日可办理2023年度汇算退税。

政策内容:自1月1日起至2023年12月31日,对参加疫情防治工作的医务人员和防疫工作者免征个人所得税。免税范围包括各级政府规定的补助和奖金标准 。
疫情期间,国家先后出台了三批支持疫情防控和企业复工复产的税费优惠政策 ,具体梳理如下:支持防护救治方面的税费优惠 免征个人所得税:取得政府规定标准的疫情防治临时性工作补助和奖金,免征个人所得税;个人取得单位发放的预防新冠肺炎的医药防护用品等实物(不包括现金),免征个人所得税。
025年个税退税全流程攻略如下:预约与办理时间 预约时间:2月21日起 ,通过【个人所得税app】首页“办税 ”专栏进入【综合所得年度汇算预约】通道。办理时间:3月1日-6月30日 。未预约用户需在3月21日后排队办理。

受疫情影响社保或个税断缴影响买房吗?补缴能算作连续缴纳吗?
〖壹〗、受疫情影响社保或个税断缴在西安不影响买房,补缴后可视作连续缴纳。具体说明如下:新政策核心内容西安市住建局发布完善购房资格审核标准,明确在限购区域范围内购买住房的居民家庭 ,若因疫情影响未能连续缴纳社保或个税,补缴后视为连续缴纳 。该政策旨在缓解疫情对企业和个人的冲击,释放购房需求,避免因断缴导致购房资格失效。
〖贰〗 、恢复个税购房政策:既认社保也认个税 ,不强制要求东莞社保,有个税缴纳记录即可购房。缴纳方式调整:从“逐月连续缴纳”改为“累计缴纳”,降低购房资格门槛 。非户籍购房条件:首套房:购房前2年内累计缴纳12个月以上社保或个税(新建商品住房和二手住房均适用)。
〖叁〗、补缴限制:社保断缴后补缴的月份通常不计入连续年限(部分区域允许3个月内补缴 ,需询问具体政策);个税若因政策性减免(如疫情期间)导致某年无纳税记录,可能需提供证明材料。工作变动影响:若因跨区或跨省工作导致社保/个税转移,需确保转移后连续缴纳 ,且原缴纳记录可合并计算(需提供转移证明) 。
〖肆〗、补缴社保或个税的特殊规定 2021年12月至2022年4月疫情防控期间补缴的社保或个税,计入“累计缴纳 ”范围;非疫情防控期间补缴的不计入。疫情防控期间未缴的社保或个税,需在2022年5月至7月期间完成补缴。新政实施时间上述措施自2022年5月1日起正式实施。
疫情影响个税如何申报
〖壹〗、申报方式 正常申报流程:纳税人需按照税务机关的规定 ,按时进行个税申报 。 提交证明材料:对于符合减免条件的纳税人,需提交相关证明材料,如政府规定的补助和奖金发放记录 、单位发放的医药防护用品清单、捐赠凭证等 ,以证明其符合减免条件。
〖贰〗、进入申报界面后,填报方式有【使用已申报数据填写】 和【自行填写】两种选取。2)为了方便申报,推荐大家选取【使用已申报数据填写】,税务机关已按一定规则预填了部分申报数据 ,大家只需确认即可 。
〖叁〗 、办理前提与时间系统开通时间:受疫情影响,北京地区2019年度个税综合所得汇算清缴工作尚未开始,具体开通时间以税务主管部门通知为准。其他地区需关注当地税务机关公告。办理条件:符合以下情形之一需办理汇算清缴:已预缴税额大于年度应纳税额且申请退税;综合所得收入全年超过12万元且需补税金额超过400元 。
〖肆〗、合规申报:劳务报酬:通过平台代扣或自行申报预缴;经营所得:按季度预缴 ,年度汇算。政策利用:符合条件的小微企业或个体户可享受税收优惠(如月收入≤10万元免征增值税)。风险提示未申报风险:若收入未纳入个税申报,可能面临补税、滞纳金及罚款 。
〖伍〗 、综合所得汇算清缴时间及现状原定时间:根据政策规定,综合所得汇算清缴的时间为3月1日至6月30日。现状:因疫情影响 ,近来个税APP及web网页端综合所得汇算清缴功能暂缓开通。符合申报条件但无特殊要求急需办理的朋友们,可以再等等申报,随时关注个税APP或web网页端的最新动态 。
〖陆〗、特殊情况延期申报:若纳税人在5月31日前仍因疫情影响无法完成申报 ,可依法向税务机关申请延期申报。申请方式为通过国家税务总局上海市电子税务局(路径:“我要办税”—“税务行政许可”—“对纳税人延期申报核准”)办理手续。
福利费已超标,单位发放的新冠物资也要并入工资缴个税吗?
单位发放的符合条件的新冠物资,即使福利费已超标,也不需要并入工资缴纳个人所得税。
预防用品实物:单位发放的预防新冠肺炎的医药防护用品等实物免征个税;若发放现金则需计入工资、薪金收入计税 。集体性 、非现金福利 集体享受的、不可分割的、非现金方式的福利(如单位组织的集体活动 、节日聚餐等)原则上不征收个税。
不属于工资薪金性质的补贴:这类补贴因不属于工资薪金范畴 ,故免征个人所得税。公务用车、通讯补贴收入可扣除一定标准公务费:符合规定的公务用车、通讯补贴,在扣除一定标准公务费后,剩余部分免征个人所得税 。福利费免税:单位为个人提供的福利费,免征个人所得税。
退休费、离休费等免税具体规定:按照国家统一规定发给干部 、职工的安家费、退职费、基本养老金或者退休费 、离休费、离休生活补助费免纳个人所得税。
以下33种情况可免征个人所得税:不属于工资薪金性质的补贴、津贴:独生子女补贴 、托儿补助费、差旅费津贴、误餐补助不征税 。误餐补助需符合实际误餐情况 ,以误餐补助名义发放的补贴应并入工资计税。公务用车 、通讯补贴收入:可扣除省级政府批准的公务费用标准后,按“工资、薪金 ”计税。
注意,这类收入不交个税也不用申报
〖壹〗、对于不需要缴纳个税的员工也要进行申报 。《中华人民共和国个人所得税法》明确,扣缴义务人应当按照国家规定办理全员全额扣缴申报 ,并向纳税人提供其个人所得和已扣缴税款等信息。
〖贰〗 、以下33 种情况下的收入不用交个人所得税: 不属于工资薪金性质的补贴、津贴具体类型:独生子女补贴;托儿补助费;差旅费津贴、误餐补助。误餐补助规定:按财政部门规定个人因公在城区、郊区工作,不能在工作单位或返回就餐,确实需要在外就餐的 ,根据实际误餐顿数,按规定的标准领取的误餐费,不征个人所得税 。
〖叁〗 、一般情况:无需申报若每月工资收入扣除专项附加扣除(如子女教育、赡养老人、房贷利息等)后 ,仍不足5000元起征点,且无其他综合所得(如稿费 、劳务报酬、特许权使用费等),则无需主动申报个人所得税。
〖肆〗、但需要注意的是 ,预扣预缴/代扣代缴/应缴税额为0,并不代表不需要申报。即使不缴纳个人所得税,也仍然需要按照相关规定进行申报。
〖伍〗 、以下33种情况可免征个人所得税:不属于工资薪金性质的补贴、津贴:独生子女补贴、托儿补助费 、差旅费津贴、误餐补助不征税 。误餐补助需符合实际误餐情况,以误餐补助名义发放的补贴应并入工资计税。公务用车、通讯补贴收入:可扣除省级政府批准的公务费用标准后 ,按“工资 、薪金”计税。
6月申报纳税期延至20日,关注新政对申报的影响
〖壹〗、月申报纳税期延至20日,受疫情影响部分地区期限有调整,新政对申报的影响主要体现在增值税留抵退税、快递收派服务免税、个税汇算清缴 、车辆购置税减免及出口退税便利化等方面 。具体如下:申报纳税期限调整常规期限:6月申报纳税期限顺延至6月20日(因6月1日至3日放假3天)。疫情影响调整:部分地区受疫情影响 ,申报纳税期限进一步延长。
〖贰〗、025年度个人所得税综合所得汇算清缴的法定时间为2026年3月1日至6月30日,用户提及的“6月20日”可能是对政策细节的误解,实际截止日期为6月30日 。
〖叁〗、月5月1日至5日为劳动节假期 ,申报期限顺延至5月22日。假期较长,纳税人需避免因疏忽导致逾期申报。6月6月15日为星期日,申报期限顺延至6月16日(周一) 。周末顺延规则与3月一致 ,需提前准备材料。10月10月1日至8日为国庆节假期,申报期限大幅顺延至10月27日。








